高分辨率深度突变扫描黑皮质素-4受体促进药物发现的靶点特征化
原标题:High resolution deep mutational scanning of the melanocortin-4 receptor enables target characterization for drug discovery
5 分
关键词
摘要
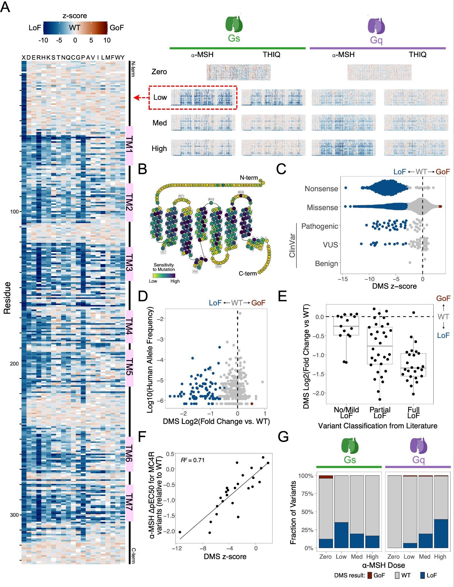
深度突变扫描(DMS)是一种新兴的方法,可以在一次实验中系统地测试数千种序列变化对蛋白质靶标的功能影响。由于其在解释人类变异效应和蛋白质结构-功能关系方面的实用性,它在改进药物发现和临床开发方面具有巨大的潜力。然而,该领域的应用需要改进实验和分析方法。为了解决这一需求,我们报告了新颖的DMS方法,以精确和定量地研究与疾病相关的机制、蛋白质-配体相互作用,并评估对药物治疗的预测反应。使用这些方法,我们对黑皮质素-4受体(MC4R)进行了DMS,这是一种与肥胖有关的G蛋白偶联受体(GPCR),也是药物开发努力的活跃目标。我们评估了超过6600种单一氨基酸替换对MC4R功能在18种不同实验条件下的影响,产生了超过2000万个独特测量结果。由此,我们识别出对MC4R介导的Gαs和Gαq信号通路具有独特影响的变体,这些变体可用于设计选择性偏向MC4R活性的药物。我们还识别出可能适合校正疗法的致病变体。最后,我们功能性地表征了区分肽与小分子配体结合的结构关系,这可以指导化合物优化。总体而言,这些结果表明DMS是一种强大的方法,可以增强药物发现和开发。
AI理解论文







这篇论文主要探讨了**深度突变扫描(DMS)**技术在蛋白质功能研究中的应用,以及其在药物发现和开发中的潜力。以下是对该文档的详细总结:
研究背景与动机
近年来,机器学习模型在预测突变对蛋白质结构和功能的影响方面取得了显著进展。然而,这些模型在实际应用中,特别是在治疗人类疾病方面,仍然面临挑战。论文指出,这种性能差距可能源于用于训练模型的DMS数据集存在的局限性,例如实验条件的有限性、与疾病病因的间接关联、信噪比低、测量不确定性缺乏量化,以及实验条件的异质性。
实验方法
论文详细描述了用于生成和处理DMS数据的实验方法。研究中使用了Gs(cAMP-荧光素酶)报告基因检测和Gq检测系统,这些系统用于评估不同**G蛋白偶联受体(GPCRs)的功能。研究中构建了一个包含20种Gq偶联GPCRs的质粒库,并在人胚胎肾细胞(HEK293T)**中进行实验。
在实验过程中,研究者使用了高通量测序技术来分析突变体的功能效应。具体步骤包括:通过逆转录酶反应生成cDNA,使用Illumina测序平台进行测序,并通过定量PCR(qPCR)确定每个样本的扩增周期数。数据处理方面,使用了自定义R代码进行条形码计数和回归分析。
数据处理与分析
研究中使用了负二项回归分析来处理条形码计数数据。传统方法通常将条形码汇总到蛋白质编码变体中生成单一的变体级计数,但这种方法可能会牺牲可用的统计能力。论文提出了一种直接建模条形码计数的替代方法,以提高分析的准确性和效率。
研究结果与贡献
论文通过详细的实验和数据分析,展示了DMS技术在大规模功能数据生成中的潜力。研究强调了实验和计算方法的改进将如何推动DMS在药物发现过程中的应用。具体而言,研究生成了超过21,500,000个不同测量值,为未来的模型开发和评估提供了丰富的数据基础。
此外,研究还指出,像ProteinGym这样的基准测试平台对于评估大规模功能数据的模型至关重要。这些努力将有助于开发能够应用于更广泛药物发现和开发应用的大规模模型。
结论
论文总结指出,随着实验和计算方法的不断进步,DMS技术将在药物发现过程中产生深远影响。研究为未来的模型开发提供了重要的数据支持,并强调了在实际应用中提高模型性能的必要性。
专业术语解释
- 深度突变扫描(DMS):一种高通量技术,用于评估蛋白质中每个氨基酸突变的功能效应。
- G蛋白偶联受体(GPCRs):一类重要的膜蛋白,参与细胞信号传导。
- 负二项回归分析:一种统计方法,用于处理过度离散的计数数据。
- 高通量测序:一种快速测定大量DNA序列的技术。
通过这篇论文,研究者展示了DMS技术在蛋白质功能研究中的应用潜力,并为未来的药物开发提供了新的视角和方法。
