AI理解论文







该文档主要探讨了北非地区土壤侵蚀风险的评估,并使用了**修正的通用土壤流失方程(RUSLE)**来进行分析。研究的时间跨度为2001年至2023年,重点关注了北非地区的水文气候特征、地形地貌以及土壤特性对土壤侵蚀的影响。
研究背景与动机
北非地区由于其特殊的地理和气候条件,面临着严重的土壤侵蚀问题。城市化进程的加剧以及降雨强度和风暴频率的增加,使得该地区的土壤侵蚀风险不断上升。特别是在流域下游地区,土壤侵蚀对人类资产构成了越来越大的威胁。研究指出,土壤退化不仅影响上游地区的肥力和水库储存能力,还对下游地区的人类资产构成风险。
方法与数据
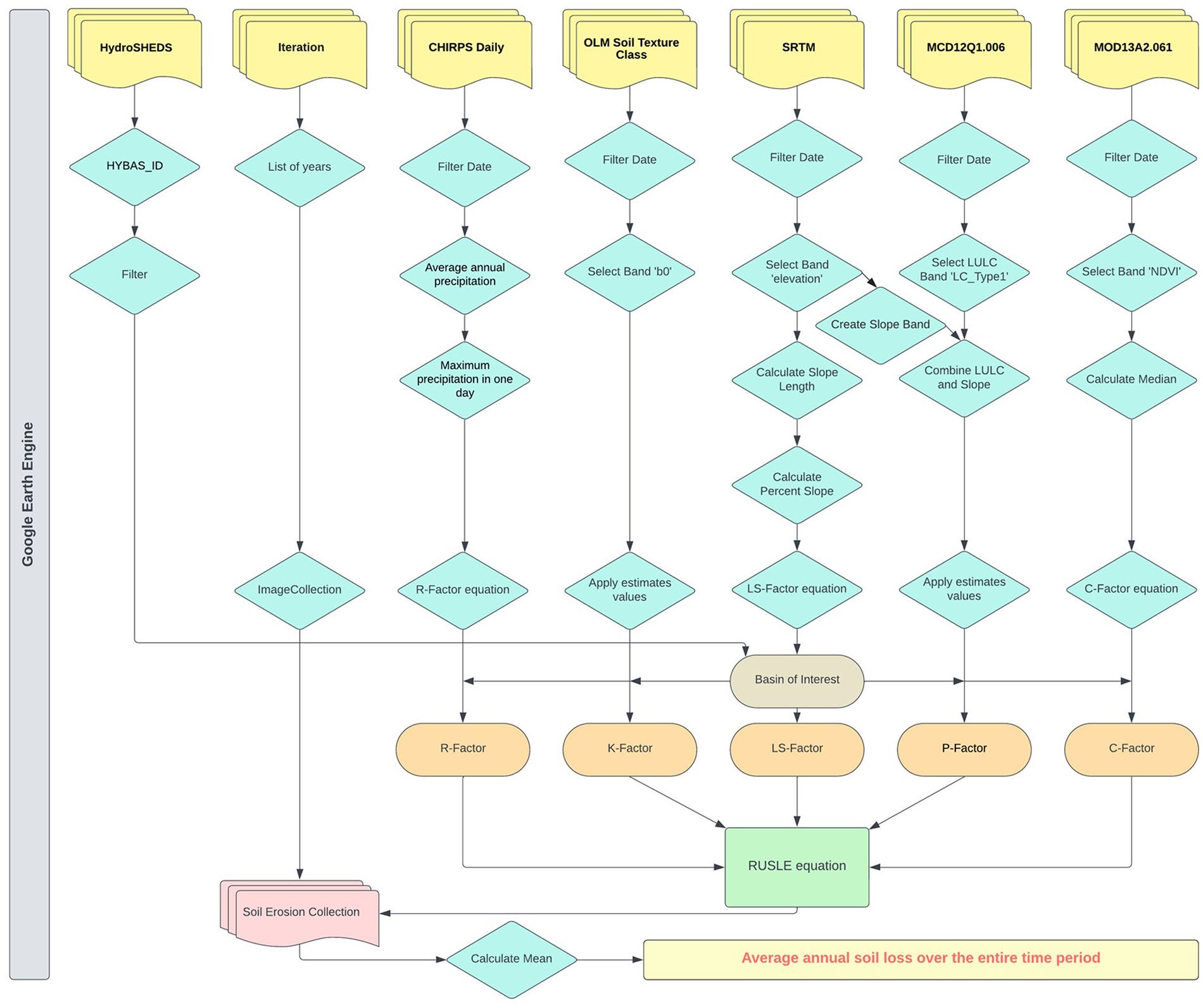
研究采用了修正的通用土壤流失方程(RUSLE),该方程由五个因素组成:降雨侵蚀力(R)、土壤可蚀性(K)、坡长和坡度(LS)、覆盖和管理(C)、以及支持措施(P)。这些因素的计算基于2001年至2023年的数据,并通过交叉计算生成每年的土壤侵蚀图像。最终,通过平均每年的图像,计算出整个研究期间的平均土壤侵蚀图。
-
降雨侵蚀力(R-factor):表示降水和径流引起侵蚀的敏感性,通常依赖于降水的动态能量、频率和持续时间。由于高分辨率的降雨强度数据在某些地区难以获得,研究采用了一种基于年降水量和最大24小时降水量的替代方法。
-
土壤可蚀性(K-factor):通过Open Land Map Soil Texture数据集获取土壤纹理数据,并根据文献中的估算值为不同土壤类型分配K-factor值。
-
坡长和坡度(LS-factor):利用NASA的SRTM数据集获取数字高程模型(DEM)数据,计算坡度并转换为百分比。
结果与验证
研究通过与北非地区其他已发表的土壤侵蚀研究结果进行对比,验证了数据集的稳健性。尽管由于数据集、空间和时间尺度以及像素分辨率的差异,平均年土壤流失值存在一些小的差异,但这些差异仍在相同的侵蚀类别内,证明了研究结果的稳健性。研究还通过与全球低分辨率数据源(如ESDAC的K-factor和GloREDa的R-factor数据集)进行比较,进一步验证了模型的准确性。
贡献与意义
该研究为北非地区的土壤侵蚀风险提供了详细的评估,并为未来的土地管理和规划提供了重要的参考。通过使用修正的RUSLE模型,研究不仅揭示了土壤侵蚀的空间分布特征,还强调了不同地理和气候条件下的土壤侵蚀风险。这些信息对于制定有效的土壤保护措施和减缓土壤退化具有重要意义。
结论
研究表明,北非地区的土壤侵蚀风险在未来可能会进一步加剧,特别是在流域下游地区。通过对不同因素的详细分析,研究为理解土壤侵蚀的驱动因素提供了新的视角,并为政策制定者和土地管理者提供了有价值的数据支持。未来的研究可以通过方法学的改进和使用更高质量的数据来进一步提高结果的精细度。
